Introducción
La seguridad alimentaria (SA) existe cuando todas las personas, en todo momento, tienen acceso físico, social y económico a alimentos suficientes, inocuos y nutritivos para satisfacer sus necesidades dietéticas y preferencias alimentarias para tener una vida activa y saludable (Swaminathan y Bhavini, 2013), esta definición es un referente internacional desde 1996, que surgió como propuesta de la Organización de las Naciones Unidas para la Agricultura y la Alimentación (FAO), en la Declaración sobre la Seguridad Alimentaria celebrada en Roma (World Food Summit, 1996). Para la comprensión de este concepto desde su origen, antecedentes e implicaciones en el sistema alimentario local mexicano se realizó la siguiente revisión.
Contexto histórico de la seguridad alimentaria
La SA es un término que fue acuñado por vez primera en la década de 1970 (Larochez y Huchet, 2016) y que en la actualidad tiene relevancia internacional ante los posibles riesgos de una producción alimentaria insuficiente (Vázquez et al., 2018). Al mismo tiempo existe otro término de igual importancia, que es el sistema alimentario.
Por un lado, Maxwel y Slater (2003) realizaron un análisis de la antigua y nueva política alimentaria a nivel global para identificar algunos cambios importantes del sistema y el surgimiento del término SA, para ellos ambos conceptos son importantes y sugieren que los países en vías de desarrollo deberían enfocarse en la política alimentaria. Fawole et al. (2016) dan respaldo a este planteamiento y afirman que el concepto de SA ha tenido cambios importantes en esta constante evolución.
A partir de la crisis de alimentos (1972-1974), la década de 1970 a 1980 estuvo marcada por el especial interés en la disponibilidad y acceso a alimentos, la valoración de una interdependencia entre oferta y demanda y a través de la aplicación de análisis económicos, todo ello implicó una serie de sucesos que definieron el rumbo de esa década, en 1974 se llevo a acabo la Conferencia Mundial de Alimentos, en 1975 se creó el Instituto Internacional de Investigación sobre Políticas Alimentarias, para 1976 se había establecido la revista Food Policy, en 1981 el libro de Food Policy Analysis fue abordado desde el enfoque económico (Maxwel y Slater, 2003).
El Cuadro 1 resume estos importantes eventos. Sin embargo, a partir de 1981 también se dió un cambio de dirección que Maxwel y Slater (2003) lo denominan como ‘montaje’, que inició en la Unión Europea con el plan de acción para combatir el hambre y al mismo tiempo, en ese mismo año Sen iniciaba un transformaciones en el discurso hacia en enfoque de derecho y de acceso a la alimentación, a partir de 1980 empezó a prevalecer la idea de SA y se dejaba atrás el interés en la política alimentaria. En este cambio de década, en 1989 la SA se empezó a abordar a nivel nacional, en 1992 se llevó a cabo la primera Conferencia Internacional sobre nutrición y la Cumbre Mundial de Alimentación, en 1993 se hablaba de un Sistema Alimentario Mundial ‘emergente’ y finalmente en 2002 se aterrizó un concenso en ese cambio de rumbo (Cuadro 1).
Cuadro 1 Cambios en la política alimentaria mundial.
| Sistema alimentario | Acontecimiento | Fuente |
| Disponibilidad y acceso (global-nacional) | Primera crisis alimentaria entre 1972-1974 | Maxwell y Slater (2003) |
| Países de bajos ingresos | Documento de trabajo del Banco Mundial sobre políticas alimentarias | Clay et al. (1981) |
| Enfoque de derecho y de acceso a alimentos | Discurso de Sen | Sen (1981); Timmeret al. (1981) |
| Cambio a seguridad alimentaria (SA) | Empieza a predominar la idea de SA a principios de 1980 | Reutlinger (1985); World Bank (1986); Drèze y Sen (1989) |
| Planeación de SA a nivel nacional | Maxwell (1990) | |
| Ajuste estructural. Planificación de la pobreza | Hindle (1990) | |
| Cumbre Mundial de Alimentación en Roma (consenso) | World Food Summit (1996) |
Fuente: adaptación con base en Maxwel y Slater (2003).
Por otro lado, la evolución del concepto de SA ha ido de la mano con los cambios de la política alimentaria. De acuerdo con Fawole et al. (2016), el primer concepto de SA fue dado a conocer en 1974 por parte de Naciones Unidas en la Conferencia Mundial de Alimentación, en la década de 1980 se consideró incluir en el concepto a personas vulnerables a la SA, para los años 90’s se avanzó en los niveles de análisis de la SA al mismo tiempo en el valor nutricional de los alimentos y en la década del año 2000 se abordó la diversidad dietética y un acceso social basado en preferencias alimentarias (Cuadro 2).
Cuadro 2 Evolución del concepto de seguridad alimentaria (SA).
| Enfoque | Definición | Fuente |
| Disponibilidad, en todo momento, de suministros adecuados de alimentos básicos para tener un consumo de alimentos constante y compensar las fluctuaciones en la producción y los precios | United Nations (1975) | |
| Una canasta de alimentos, nutricionalmente adecuada, culturalmente aceptable, obtenida de acuerdo con dignidad humana y perdurable en el tiempo | Oshaug (1985) | |
| El acceso de todas las personas, en todo momento, a alimentos suficientes para una vida activa y saludable | World Bank (1986) | |
| Nacional | Un país y la gente tienen seguridad alimentaria cuando su sistema alimentario funciona de manera eficiente para eliminar el temor de que no habrá suficiente para comer | Maxwell (1988) |
| Global/nacional/ regional/hogar/ individual | La seguridad alimentaria existe cuando todas las personas tienen, en todo momento, acceso físico y económico a alimentos suficientes, inocuos y nutritivos para satisfacer sus necesidades dietéticas y preferencias alimentarias para una vida activa y saludable | FAO (1996). |
| Aspecto social | La seguridad alimentaria existe cuando todas las personas tienen, en todo momento, acceso físico, social y económico a alimentos suficientes, inocuos y nutritivos para satisfacer sus necesidades dietéticas y preferencias alimentarias para tener una vida activa y saludable | FAO (2001) |
Fuente: adaptación con base en Maxwel y Slater (2003); Swaminathan y Bhavani (2013); Fawole et al. (2016).
Dimensiones de la SA
Por este antecedente histórico conceptual es que en la actualidad se continúa usando el concepto de 1996 y que destada por sus dimensiones o pilares. Diversos autores (Swaminathan y Bhavani, 2013; Carletto et al., 2013; Bvenura y Afolayan, 2015; Mahadevan y Hoang, 2016; Fawole et al., 2016; Wineman, 2016; Rossi et al., 2017; Ike et al., 2017) coinciden que la disponibilidad (física), el acceso (físico y económico), la utilización (biológica) y la estabilidad (también nombrada estabilidad o vulnerabilidad) son las principales dimensiones de este fenómenomeno y cada vez es más complejo.
La disponibilidad es el punto de partida (Swaminathan y Bhavani, 2013), se instaura en términos de su presencia física en un país o región determinada (Wineman, 2016), abarca una abanico de opciones como la producción, el abastecimiento de productos a través del mercado, importaciones y la ayuda alimentaria (Mahadevan y Hoang, 2016), en términos amplios también implica tener cantidades suficientes de alimentos (Fawole et al., 2016).
El acceso se expresa en la capacidad para obtener alimentos (Wineman, 2016), que sean apropiados y estén disponibles para una dieta nutritiva (Fawole et al., 2016). En un hogar, el acceso depende de los ingresos para comprarlos, los precios en el mercado, tener tierra y recursos suficientes para producirlos, además poder recibir ayuda tanto de programas como de otras redes extraoficiales en momentos de necesidad (Alam et al., 2017),
La tercera dimensión es la utilización o uso apropiado de los alimentos y nutrientes en el cuerpo (Mahadevan y Hoang, 2016), al mismo tiempo es una capacidad biológica para obtener beneficios de los alimentos hacia la salud personal (Wineman, 2016). Esta dimensión involucra contar con las condiciones adecuadas del entorno, por ejemplo el agua y saneamiento para una vida saludable (Fawole et al., 2016).
La estabilidad significa tener un acceso adecuado de alimentos de manera permanente o constante (Wheeler y Von Braun, 2013); es decir, que los tres factores anteriores de disponibilidad, accesibilidad y utilización sean sostenibles, por sus propios medios y en un período récord (Fawole et al., 2016), independientemente de choques o patrones cíclicos (Wineman, 2016).
Los pilares de la SA son independientes entre ellos y el cumplimiento de uno no necesariamente equivale a cumplir con los demás (Fawole et al., 2016). Además muestran ciertos niveles o jerarquías (global, nacional, hogar e individual). entre las dimensiones (Carletto et al., 2013).
Niveles y enfoques de análisis de la seguridad alimentaria
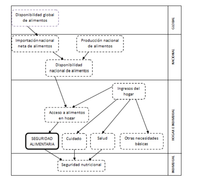
Siguiendo Carletto et al. (2013), la Figura 1 sintetiza los niveles de análisis de la SA y su prioridad para en dimensiones determinadas, se observa que a nivel global y nacional el objetivo es la disponibilidad (con sus diversas vías: producción, importación, ayuda), en las esferas del hogar y lo individual se pone especial interés en el acceso (que incluyen: vías de acceso, recursos, regalos o préstamos) y se diferencia entre tener una seguridad alimentaria a una nutricional. Para los términos del presente ensayo en adelante se abordará el nivel hogar.
Otro tema medular es el enfoque de análisis de la SA, Morioka y Kondo (2017) consideran cuatro los de mayor relevancia, el primero está basado en la disponibilidad de alimentos, el segundo ingresos (recomendable en países con ideal económico), el de derechos (idóneo para áreas rurales susbsistentes) y el de los medios de vida sostenibles. Los medios de vida sostenibles (EMVS) es útil para analizar en el contexto comunitario (Gottret, 2011), este enfoque se empezó a utilizar en México en los años 80’s para identificar las distintas estrategias que utilizan los hogares para enfrentar situaciones difíciles (Arteaga, 2007).
Vulnerabilidad a la inseguridad alimentaria
La definición de SA, como ya se mencionó, incluye la frase ‘en todo momento’; sin embargo, no ha logrado distinguir la duración e intensidad (Hart, 2009). Por otro lado, al no cumplirse alguna de estas dimensiones se transita a la inseguridad alimentaria (IA), esta última ocurre cuando la disponibilidad de alimentos nutricionalmente adecuados o la capacidad de adquirirlos (acceso) en formas socialmente aceptables son limitados o inciertos y este concepto hace una distinción en la duración o temporalidad (Anderson, 1990; Hadley et al., 2011). La duración es crónica o transitoria. Se considera crónica cuando los alimentos escasean de manera constante debido a la incapacidad de acceder a ellos; a través, de la producción propia, donaciones, compras o ayuda y la transitoria es un déficit temporal en la disposición y consumo de alimentos (Kakota et al., 2015).
La vulnerabilidad es un fenómeno complejo (Hart, 2009) y la vulnerabilidad a la inseguridad alimentaria esta determinada por aquellos factores que colocan a las personas en riesgo de IA Kakota et al., 2015), se le conceptualiza como como un vector que tiene dos componentes que se confrontan, el primero es atribuible a las variables que se presentan en el entorno y el segundo alude a la capacidad y voluntad tanto individual como colectiva para contrarestarlas (Martínez y Palma 2016), los hogares en estado de indefensión realizan sus evaluaciones de riesgos y renuevan sus modelos de sustento en relación a sus percepciones a través de estrategias de afrontamiento para sobrevivir (Musemwa et al., 2015).
Los aspectos planteados hasta este momento son la razón de la pregunta a responder en los apartados posteriores de este ensayo, pero este es el momento preciso para preguntarse ¿la situación de vulnerabilidad a los alimentos que se vive en hogares rurales mexicanos está relacionada con el sistema alimentario de los últimos años?
Para poder responder a esta pregunta se debe abordar el modelo de política alimentaria en México, plantear los momentos de transformación, algunos efectos directos sobre las dinámicas rurales, las implicaciones en las políticas agrarias y finalmente su efecto en los hogares rurales. A continuación se plantea el sistema o política alimentaria dominante en el contexto mexicano de los últimos años
El sistema alimentario mexicano
En primera persona se puede afirmar que México vive una situación compleja, en donde las unidades de producción familiar en áreas rurales poco a poco han abandonado sus actividades agrícolas y hasta su identidad en busca de mejores oportunidades para sus integrantes. En este sentido, este apartado es de relevancia porque tiene el objetivo de contextualizar lo que ha vivido la ruralidad mexicana a partir de su incorporación en el modelo globalizador desde 1980-1990.
En la época de 1940-1975 quienes se dedicaban a la agricultura tenían muy claro el cultivo en la parcela por encima de las actividades no agrícolas (Torres-Mazuera, 2008), pasando esta época hubo un cambio de rumbo, Cabeza (2010) explica que, en los años 80’s se vivió un procceso de transformación a partir de las políticas de ajuste estructural establecidas por el Banco Mundial (BM) y el Fondo Monetario Internacional (FMI), para facilitar el pago de deuda de países en vías de desarrollo, en consecuencia en México inició los primeros ajustes para entrar en la dinámica del libre comercio.
Al mismo tiempo, hubo transformaciones en las dinámicas rurales, la actividad agricultura dejo de ser la principal actividad en la finca y empezó a supeditarse a otras actividades que ofrecian mayor ingreso, como la cría de puercos, el comercio informal, la jarciería y el magisterio (Torres-Mazuera, 2008). Inició una nueva década, los 90’s y con ello la consolidación de un nuevo modelo. En 1994 se firmó el Tratado de Libre comercio con Estados Unidos de América y Canadá (Cabeza, 2010). Por su parte, la agricultura ya se encontraba totalmente relegada por otras actividades y se empieza a realizar sólo en los ratos libres (Torres-Mazuera, 2008).
El cambio de modelo tuvo y tiene repercusiones, Baca del Moral y Cuevas (2017) sostienen que existen déficits de política pública en apoyo al desarrollo productivo del pequeños agricultores y campesinos. Algunos ejemplos son la caída de inversión del gobierno en agricultura, la falta de acceso al crédito rual y la eliminación de precios de garantía (Cabeza, 2010). En el caso del maíz, el mercado nacional no distingue calidad con productores de variedades criollas (que son los que impulsan los mercados locales y la soberanía alimentaria) en comparación con los maices híbridos y estos últimos son los que terminaron dominado a los mercados a través del establecimiento de precios en el mercado internacional que (Díaz-Hinojosa, 2008) y en donde México parece seguir la contraria en la calidad de los alimentos (Apendini et al., 2008)
Como consecuencia de estas decisiones y retomando el tema agroalimentario ligado con el de la SA, los efectos son variados. De inicio, en materia de IA Magaña-Lemus (2016) estima que en 2010, 44.3% de la población mexicana, un aproximado de 49.9 millones de personas, padecía inseguridad alimentaria. En segundo lugar, Villa-Issa y Aragón (2016) indican que en 2011 México importó 35% de su consumo interno, cuando la FAO recomienda que un país debe autoabastecerse de al menos 75% de su demenda total. Otro punto es el cambio de dietas alimentarias, Baca del Moral y Cuevas (2017) consideran que en el área rural las dietas tienen deficiencias con una nutrición deficiente y alto consumo de productos externos, en México se vive una transición epidemiológica y nutricional (Fernald y Neufeld, 2007), que ha alcanzado una de las mayores tasas de obesidad en el mundo (Kimoto et al., 2014).
El presente apartado parte de la premisa que si la alimentación en México es un tema a debatir porque existen personas que aún no tienen asegurados sus alimentos en cualquier época del año. Además, a otras comunidades rurales (protectoras de biodiversidad) se les ha fallado en el otorgamiento de condiciones para continuar con sus modos de vida; es decir, hay una ausencia de derechos hacia ellas. Analizando en términos de legislación y alimentación, en 1943, se elevó al rango de derecho y se estableció en el artículo 25 de la declaración universal de los derechos humanos (Jusidman-Rapoport, 2014).
En la Constitución Política de los Estados Unidos Mexicanos de 1917 también se estableció el derecho a la alimentación y en el artículo 27 el estado se comprometió a otorgar un abasto suficiente, según Villa-Issa y Aragón (2016) México tiene una Ley de Seguridad Alimentaria que sólo se enfoca a la dimensión de la disponibilidad. Después de la revisión de los niveles de SA se coincide con estos autores en el sentido de que la preocupación de los estados radica en la disponibilidad y en especial en términos de libre comercio, recordemos que México tiene el mayor número de acuerdos comerciales como resultado del modelo globalizador de las últimas décadas.
Por otro lado, es importante considerar el tema de la alimentación en el sentido de dar seguimiento a las consecuencias de un sistema globalizador cuyos efectos han permeado a nivel hogar e individual. Esto se pone en cuestión por la cantidad de personas que han vivido una situación de hambre por decisiones de los actores en el sistema alimentario. Para contextualizar es necesario recapitular que en la Asamblea General de Naciones Unidas (1996) se propuso la meta de reducir en 200 millones al año el número de personas hambrientas (Fawole et al., 2016), esto se manifestó en los extintos objetivos de desarrollo del milenio que en 2015 se modificaron como objetivos de desarrollo sostenible (ODS) y que ahora persiguen erradicar la pobreza y el hambre en la agenda 2030 (Gamboa, 2015). Estos números son asombrosos, pues 11 años después el mundo sufrió su segunda crisis alimentaria (Mahadevan y Hoang, 2015) y esta se debió al incremento en el precio de los alimentos en alrededor del 80% entre 2004 y 2008 por un mayor nivel de precios en el petróleo y la búsqueda del soporte en biocombustibles (Grafton et al., 2015).
Para Mahadevan y Hoang (2015) la disponibilidad solo es el punto de partida, pero en una estimación objetiva, lo primero es reconocer la SA es un concepto multidimensional y complejo (Carletto et al., 2013), la complejidad aún abarca otros aspectos entre ellos los que destacan son el acceso al agua y energía para la producción de alimentos (Irani y Sharif, 2016), fenómenos climatológicos como inundaciones, sequías, heladas, olas de calor, tormentas y variaciones en temperaturas (Ortiz, 2012). Lo anterior ante una población creciente, que se proyecta para el 2050 alcance los 9000 millones de personas (De Los Santos et al., 2018), con un requerimiento de aprovisionamiento de 60%, incremento del ingreso y con cambios en la dieta y tipo de alimentos consumido (Grafton et al., 2015).
Precisamente la clave a la pregunta guía en este ensayo ¿la situación de vulnerabilidad a los alimentos que se vive en hogares rurales mexicanos está relacionada con el sistema alimentario de los últimos años? Ahora puede verse reflejada en la afirmación de Grafton et al. (2015) que esa es una tendencia porque el modelo actual está modificando los patrones alimenticios y como menciona Baca del Moral y Cuevas (2017), la dieta rural en México presenta deficiencias y no necesariamente de nutrición deficiente, más bien de causas culturales. Las costumbres alimentarias que antes se relacionaban de manera directa con la calidad de los alimentos (Apendini et al., 2008).
Por lo tanto, en un contexto como el de los hogares rurales con actividades agrícolas, ganaderas y artesanales para la subsistencia, en donde los suelos son poco aptos para el cultivo de granos básicos, que además no se tienen fuentes de empleo permanente y que el acceso a los alimentos esta mayormente determinado por la parte económica, en donde la adquisición de los mismos es; a trevés, de canales de distribución privados y gubernamental para la adquisición de maíz para la alimentación diaria en el hogar, como es el caso de los hogares en San Juan Bautista Coixtlahuaca en Oaxaca, definitivamente la vulnerabilidad alimentaria se le puede definir como el riesgo a la exposición de IA por falta de ingresos necesarios para adquirir productos alimentarios así como a la calidad de la dieta.
En este sentido esta se encuentra respaldado en Baffoe y Matsuda (2017) cuando concluyen que la vulnerabilidad (desde la ecología humana) ponen enfasis en los sistemas sociales y por lo tanto son vulnerables cuando la unidad social está expuesta a las estructuras, instituciones económicas o políticas que rigen las vidas humanas.
En este sentido, México debe repalntearse el rumbo de su política agrícola. Ahora la pregunta es ¿por dónde empezar? ¿qué hacer? Maxwel y Slater (2003) sugieren que a nivel mundial se replantee la actual política alimentaria sistema alimentario industrializado (SAI) que ha vuelto dependientes de 10 fabricantes de alimentos que tienen concentrado el poder con los alimentos y que sólo en América Latina, sus supermercados, dominaban entre 50 y 60% del comercio de alimentos en el año 2000, cambiado nuestras dietas a productos procesados, un incremento en el consumo de grasas en al menos 50% y que ha ocasionado serios problemas desde la producción (residuos agrícolas, pesticidas) hasta el consumo con problemas de salud pública como la tasa de sobrepeso (que en México, Egipto y Sudáfrica ya es mayor o igual al registrado en Estados Unidos de América.
Sigiendo a estos autores se añadiría que se integren a los sistemas de producción local, se requiere una activación de las actividades agrícolas desde los territorios, con el respeto a sus usos y costumbres, brindándoles asistencia finaciera, nutricional y no solo la técnica, son necesarios los enfoques cada vez mas complejos e interdisciplinarios ante las nuevas dinámicas sociales.
Se coincide con Magaña-Lemus et al. (2016) cuando afirman que la IA es, aún, uno de los desafíos de salud pública más trascendentes y en este sentido se debe responder con una estrategia multifacética. Por lo tanto, sugiere continuar con estimaciones de SA, IS más enfocadas en la escala del hogar o individual y lo que ahora se propone es incluir a la vulnerabilidad alimentaria, esta última es la más dinámica porque no solo evalua las condiciones de alimentación en un momento específico sino le da seguimiento a todo un ciclo y define los puntos críticos en los que deban intervenir las políticas de asistencia para disminuir el riesgo de que los hogares caigan en IA.
Conclusiones
La vulnerabilidad fue identificada como la exposición, que tienen los hogares rurales, a caer en la inseguridad alimentaria debido a la falta de ingresos indispensables para acceder (económicamente) a los alimentos y a la calidad de la dieta típica (culturalmente aceptable) de un contexto específico como el que se vive en San Juan Bautista Coixtlahuaca Oaxaca. Lo anterior se explica porque los hogares estan inmersos en un sistema alimentario que los expone a la toma de decisiones de las estructuras económicas globales con efectos y que rigen la vida de las personas en lo local.
Finalmente se debe replantear el sistema alimentario mexicano a partir de estructuras organizativas complejas (así como lo son los fenómenos de la SA, IA y vulnerabilidad), se debe poner énfasis en los análisis de vulnerabilidad por su particularidad de dinamismo en un contexto dederminado y se debe hacer a partir de los niveles hogar e individual y desde un enfoque de derecho o de medios de vida que son propios para países en emergentes como el mexicano para tener resultados más realistas que permitan la mejora de las condiciones de vida de las personas.










texto en 



